经济与管理学院
School of Economics and Management
学校首页
|
设为首页
|
加入收藏
网站首页
学院概况
学院简介
现任领导
机构设置
学院资讯
学院新闻
通知公告
经管风采
党群工作
党建工作
群团工作
师资队伍
学院教工
教学组织
导师队伍
学科建设
学科介绍
学科平台
学科团队
学科动态
开云3串1教程
本科专业
教学改革
实践教学
双创教育
制度规范
相关下载
开云体育app在线_注册首页
硕导队伍
研究生专业
培养管理
制度规范
相关下载
招生就业
招生工作
就业工作
学生工作
学工团队
档案查询
学生奖助
相关下载
校友工作
校友名录
校友风采
校友活动
MPAcc教育中心
ACCA项目
项目介绍
招生信息
工作动态
常见问题解答
学院资讯
|通知公告
|
网站首页
>
|
学院资讯
>
|
通知公告
>
|
正文
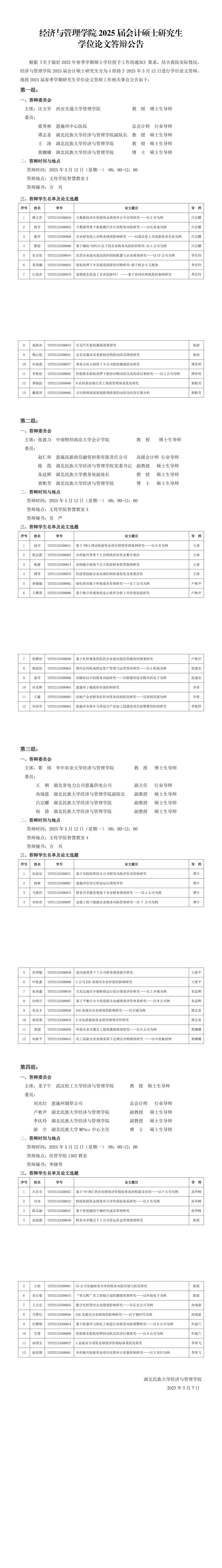
经济与管理学院2025年春会计硕士研究生学位论文答辩公告
2025-05-07 15:30:41
来源:
点击:
【字体:
大
中
小
】
打印
【打印本页】
【我要纠错】
【关闭窗口】
上一篇
: 开云电竞官方网站入口经济与管理学院2025年专升本档案转接公告
下一篇
: 经济与管理学院2025年春中国少数民族经济硕士研究生学位论文答辩公告
map