Previous
Next
Toggle navigation
首页
学院概况
学院简介
组织机构
现任领导
学院标识
师资队伍
专家教授
专任教师
管理团队
学科建设
学科简介
学科平台
科学研究
服务地方
本科生教育
教学动态
专业介绍
实践创新
招生就业
开云体育app在线_注册首页
教学动态
硕士点设置
导师团队
实践创新
招生就业
学生工作
学工动态
莘莘学子
党群思政
优秀校友
优秀校友
下载中心
学生下载专区
教师下载专区
搜索
首页
通知公告
正文
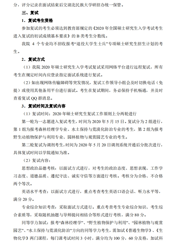
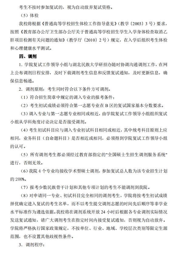
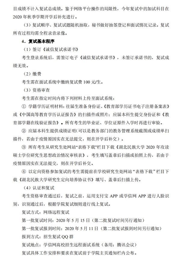
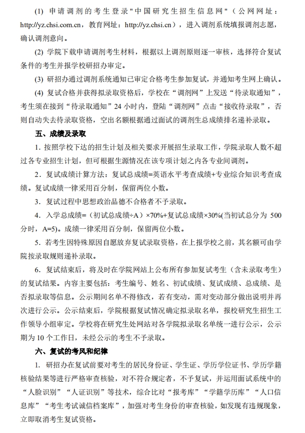
林学园艺学院 2020 年硕士研究生招生复试录取工作实施细则
作者:linxy 时间:2020-05-12 10:06:13
林学园艺学院2020年硕士复试录取工作实施细则.pdf
附件【
林学园艺学院2020年硕士复试录取工作实施细则.pdf
】已下载
次
map