网站首页
学院简介
体育学院简介
党政机构
机构设置
师资队伍
教授
副教授
讲师
助教
行政管理人员及教辅干部
硕导队伍
学科建设
省级精品课程--民族传统体育
校级品牌专业
校级优质课程
省级教学团队
开云体育app在线_注册首页
学科管理
学科基地、平台
专业建设
教学科研
学生工作
党建工作
运动竞赛
民族体育
校友工作
体质测试
学校首页
返回首页
学校首页
设为首页
加入收藏
网站首页
学院简介
机构设置
师资队伍
学科建设
教学科研
学生工作
党建工作
运动竞赛
民族体育
校友工作
体质测试
学科建设
省级精品课程--民族传统体育
校级品牌专业
校级优质课程
省级教学团队
开云体育app在线_注册首页
学科管理
学科基地、平台
专业建设
学科管理
您现在的位置
|
网站首页
>
|
学科建设
>
|
学科管理
>
|
正文
>
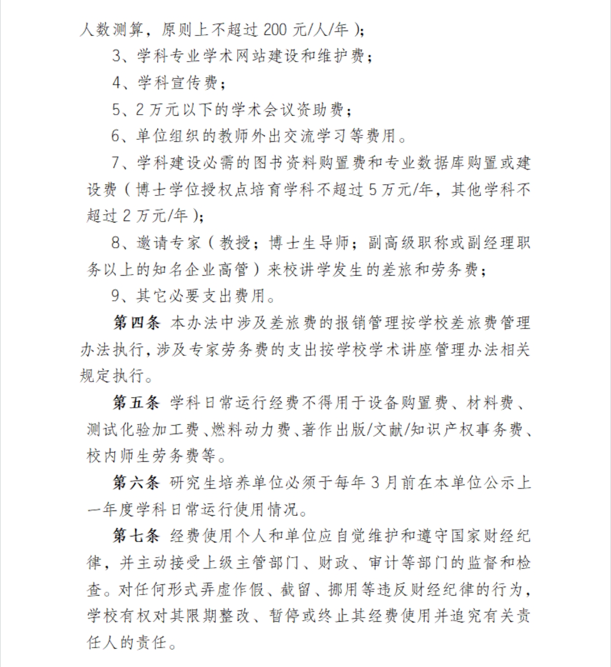
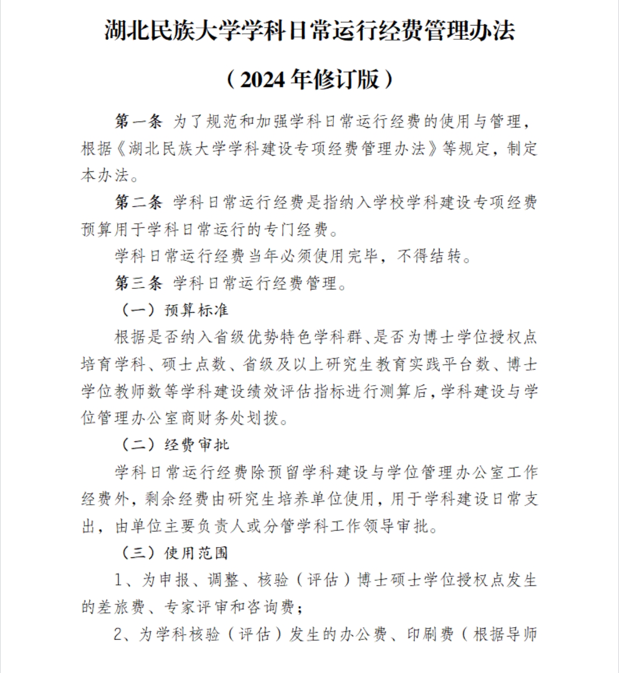
开云电竞官方网站入口学科日常运行经费管理办法(2024年修订版)
时间:2024-06-24 编辑:tyxy 点击:
上一篇
: 开云电竞官方网站入口研究生培养经费管理办法
下一篇
: 开云电竞官方网站入口开云体育app在线_注册首页创新经费管理办法
map